案例展示

真实生成案例,直观感受AI法律文书质量

案例说明

以下展示的是系统真实生成案例(部分当事人为化名)。您可以直观地看到不同案件类型生成的起诉状格式和内容质量。

所有案例仅供演示系统功能

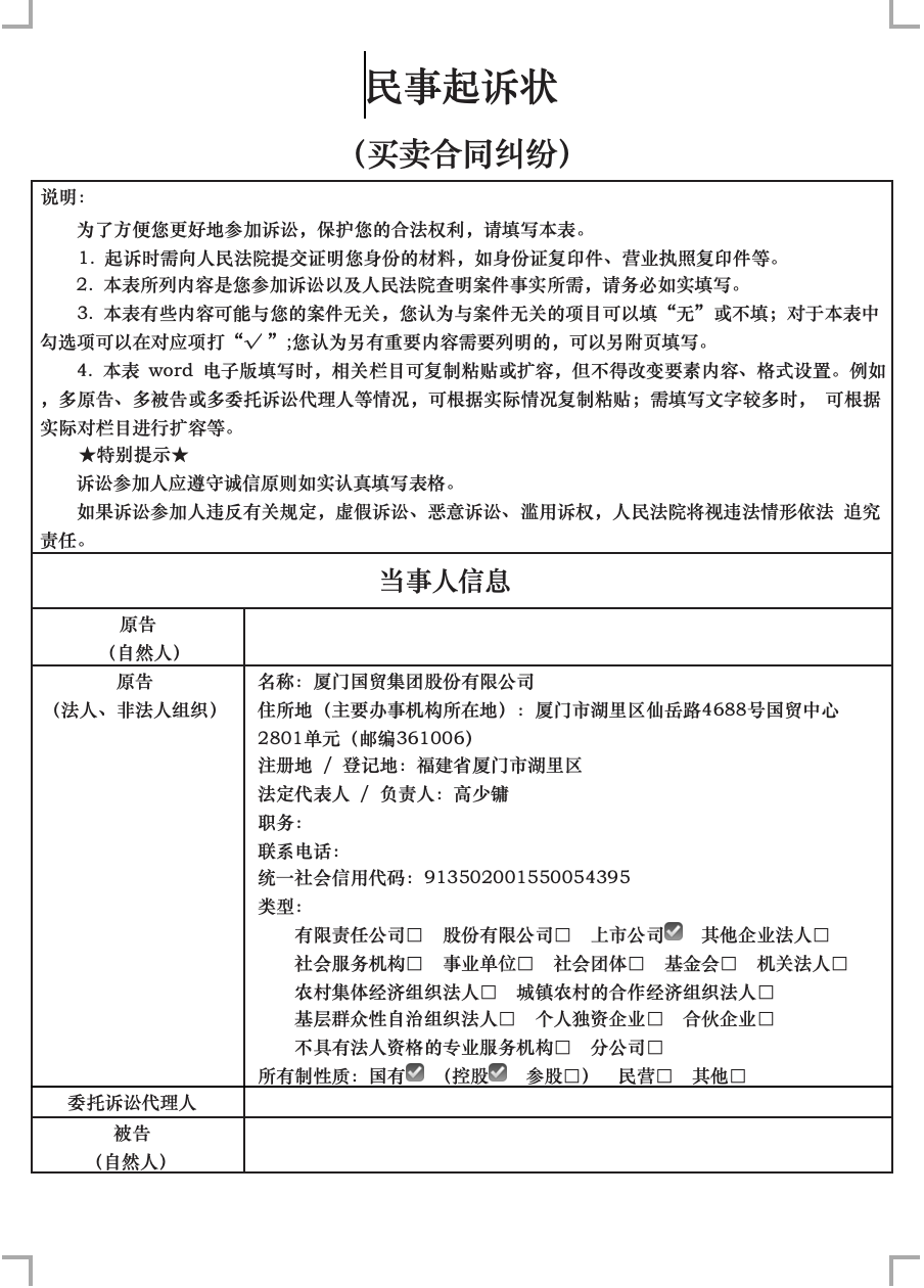
案例一:买卖合同纠纷(汽车销售欠款)

合同纠纷 传统+要素式
案件基本信息
  • 纠纷类型:买卖合同纠纷
  • 标的物:汽车100辆
  • 合同金额:3500万元
  • 交付情况:已交付(有送货单)
  • 已付款项:3300万元
  • 欠款金额:200万元
  • 催款情况:已发催款函未果
  • 主要诉求:支付货款、违约金
买卖合同纠纷-传统起诉状第1页
传统起诉状 - 第1页
买卖合同纠纷-传统起诉状第2页
传统起诉状 - 第2页
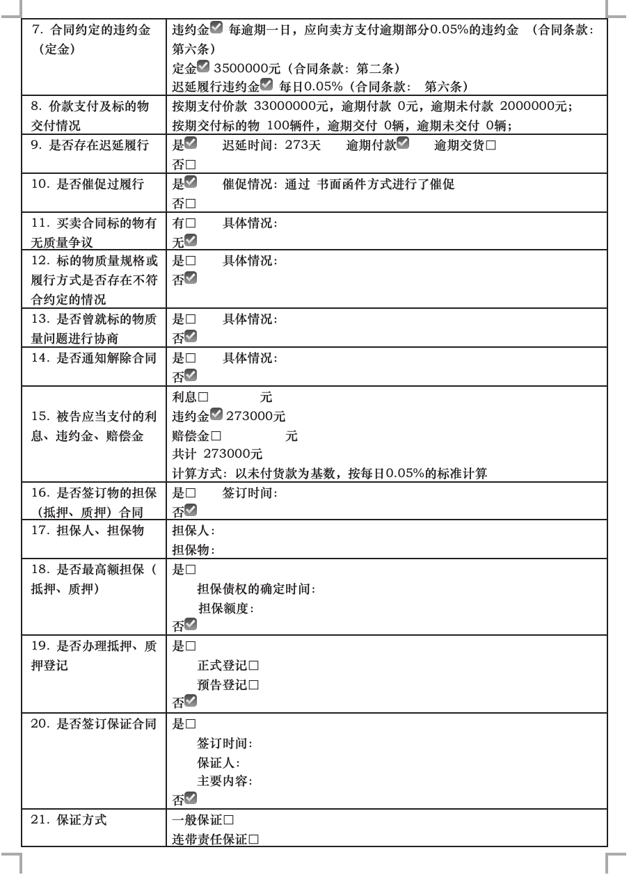
买卖合同纠纷-要素式起诉状第1页
要素式起诉状 - 第1页
买卖合同纠纷-要素式起诉状第2页
要素式起诉状 - 第2页
买卖合同纠纷-要素式起诉状第3页
要素式起诉状 - 第3页
买卖合同纠纷-要素式起诉状第4页
要素式起诉状 - 第4页
买卖合同纠纷-要素式起诉状第5页
要素式起诉状 - 第5页
买卖合同纠纷-证据目录
证据目录
本案例亮点
  • 要素提取准确:AI自动识别当事人信息、合同标的、价款、交付情况、支付情况等关键要素
  • 智能生成专业诉求:无需输入任何信息,AI根据上传的资料提出支货200万元货款和利息的诉讼请求
  • 精准计算违约金:自动添加违约金诉求,并精准计算违约金数额
  • 智能整理证据目录:证据目录智能编写序号和页码,准确填写证明内容和对象

案例二:民间借贷纠纷(借款逾期未还)

借贷纠纷 传统+要素式
案件基本信息
  • 纠纷类型:民间借贷纠纷
  • 借款本金:20万元
  • 约定利率:月利率1%(正常)、1.5%(逾期)
  • 借款期限:2024年8月8日至2025年8月7日
  • 实际交付:银行转账4笔(共20万元)
  • 还款情况:到期未还,已逾期
  • 主要诉求:返还本金及利息
民间借贷纠纷-传统起诉状 - 第1页
传统起诉状 - 第1页
民间借贷纠纷-传统起诉状 - 第2页
传统起诉状 - 第2页
民间借贷纠纷-要素式起诉状 - 第1页
要素式起诉状 - 第1页
民间借贷纠纷-要素式起诉状 - 第2页
要素式起诉状 - 第2页
民间借贷纠纷-要素式起诉状 - 第3页
要素式起诉状 - 第3页
民间借贷纠纷-要素式起诉状 - 第4页
要素式起诉状 - 第4页
民间借贷纠纷-要素式起诉状 - 第5页
要素式起诉状 - 第5页
民间借贷纠纷-证据目录
证据目录
本案例亮点

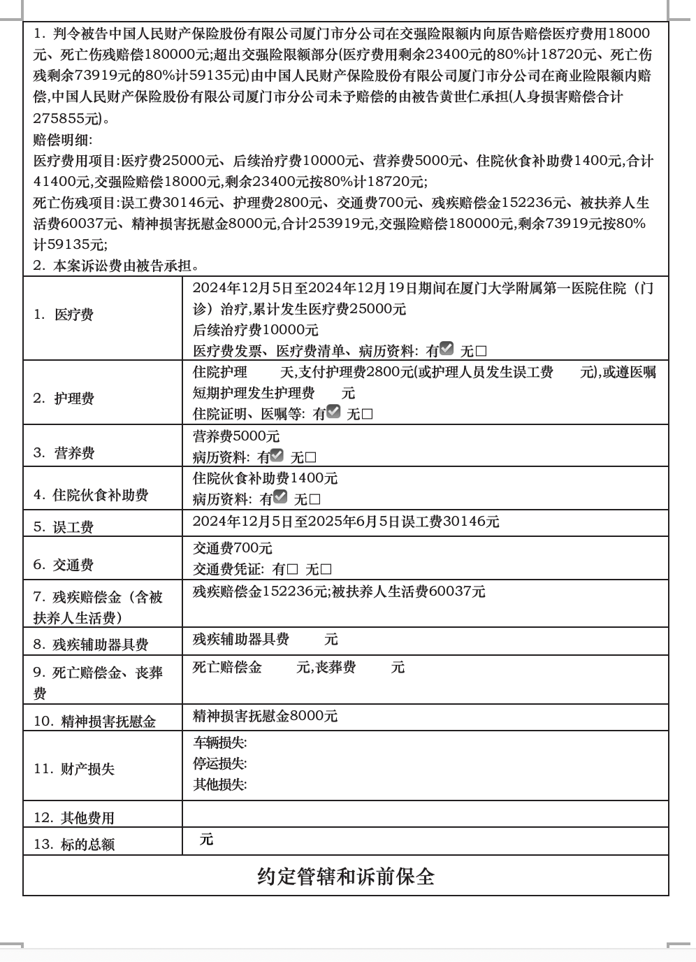
案例三:机动车交通事故责任纠纷(受伤致残)

侵权纠纷 传统+要素式
案件基本信息
  • 纠纷类型:机动车交通事故责任纠纷
  • 事故时间:2024年12月5日
  • 事故地点:厦门市湖滨南路与莲前东路交叉口
  • 责任认定:肇事方主责、受害方次责
  • 受伤情况:右胫骨骨折,十级伤残
  • 住院天数:14天
  • 误工期:6个月
  • 保险情况:肇事车辆有交强险+200万三者险
交通事故纠纷-传统起诉状 - 第1页
传统起诉状 - 第1页
交通事故纠纷-传统起诉状 - 第2页
传统起诉状 - 第2页
交通事故纠纷-传统起诉状 - 第3页
传统起诉状 - 第3页
交通事故纠纷-要素式起诉状 - 第1页
要素式起诉状 - 第1页
交通事故纠纷-要素式起诉状 - 第2页
要素式起诉状 - 第3页
交通事故纠纷-要素式起诉状 - 第3页
要素式起诉状 - 第3页
交通事故纠纷-要素式起诉状 - 第4页
要素式起诉状 - 第4页
交通事故纠纷-要素式起诉状 - 第5页
要素式起诉状 - 第5页
交通事故纠纷-证据目录
证据目录
本案例亮点
  • 要素提取准确:AI自动识别当事人信息、交通事故责任、车辆保险情况等关键要素
  • 智能生成专业诉求:AI根据上传的资料提出支付医疗费、残疾赔偿金、被抚养人生活费等诉讼请求
  • 区分交强险和商业险:根据保险情况准确确定交强险赔偿金额和商业险赔偿金额
  • 准确计算赔偿金额:根据不同地区统计数据,准确计算伤残赔偿金、被抚养人生活费等金额
  • 赔偿明细清晰:准确列出赔偿项目与赔偿明细,诉讼请求一目了然
  • 智能整理证据目录:证据目录智能编写序号和页码,准确填写证明内容和对象

案例四:建设工程施工合同纠纷(工程款结算争议)

工程纠纷 传统+要素式
案件基本信息
  • 纠纷类型:建设工程施工合同纠纷
  • 工程名称:厦门海湾花园住宅项目
  • 建设单位:厦门建发集团有限公司
  • 总包单位:中铁五局集团有限公司
  • 实际施工人:杨白劳
  • 工程结算金额:1200万元
  • 欠付工程款:100万元
建设工程纠纷-传统起诉状 - 第1页
传统起诉状 - 第1页
建设工程纠纷-传统起诉状 - 第2页
传统起诉状 - 第2页
建设工程纠纷-传统起诉状 - 第3页
传统起诉状 - 第3页
建设工程纠纷-要素式起诉状 - 第1页
要素式起诉状 - 第1页
建设工程纠纷-要素式起诉状 - 第2页
要素式起诉状 - 第2页
建设工程纠纷-要素式起诉状 - 第3页
要素式起诉状 - 第3页
建设工程纠纷-要素式起诉状 - 第4页
要素式起诉状 - 第4页
建设工程纠纷-要素式起诉状 - 第5页
要素式起诉状 - 第5页
建设工程纠纷-要素式起诉状 - 第6页
要素式起诉状 - 第6页
建设工程纠纷-证据目录
证据目录
本案例亮点
  • 要素提取准确:AI自动识别当事人信息、合同签订情况、工程款支付情况等关键要素
  • 智能生成专业诉求:AI根据上传的资料提出支付工程及利息等诉讼请求
  • 准确引用利息计算标准:合同未约定利息计算标准,系统智能采用一年期LPR
  • 要求业主承担责任:对业主提出专业诉求,要求其在拖欠的工程款范范围内承担责任
  • 智能整理证据目录:证据目录智能编写序号和页码,准确填写证明内容和对象

想生成您自己的起诉状?

我们持续更新各类案件的生成案例,欢迎体验

×